
新浪科技讯 7月29日下午消息炒股配资网站来,近日,国家育儿补贴制度实施方案正式出台。在此前,已有企业先行探索婚育关怀体系。2024年3月,名创优品率先推出《名创优品集团婚育奖励方案》,首期投入1000万元专项资金设立名创优品婚育基金,为司龄满一年的在职员工提供全周期婚育保障。据了解,截至2025年7月,名创优品婚育基金已累计发放266万元人民币,惠及超200个员工家庭,其中111对新婚员工获得万元结婚礼金,114个生育家庭享受“一胎奖1万、二胎奖2万、上不封顶”的梯度激励,与国家新出台的育儿补贴形成“企业+政府”的双重保障。
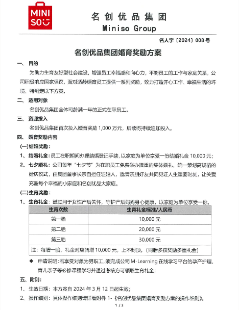
据悉,名创优品婚育基金主要分为结婚福利和生育福利两大部分。在结婚福利方面,员工在职期间办理结婚登记手续,以家庭为单位可享受一份10000元人民币的结婚礼金。2024年,名创优品为当年结婚的17对新人举办首届集体婚礼,今年七夕,延续“人生名场面”主题的第二届集体婚礼也将如约而至。活动不仅邀请新人家人参加,更在内部分享新人婚恋故事,吸引未婚员工到场见证幸福。通过创新婚礼形式、强化情感联结,名创优品正在积极探索职场婚育支持新范式,让婚姻回归“爱与陪伴”的本质。
生育福利方面,在职员工生育第一胎可获奖1万元,生育第二胎能获奖2万元,生育第三胎则可获得3万元,每增加一胎调增1万元,上不封顶,同胎多孩奖励多重礼金。值得一提的是,名创优品全力倡导婚育平等,若男职工申请生育福利,需通过公司在线学习平台的产后护理、育儿亲子等课程学习并通过考核,以此向员工普及育儿责任,双方共担的观念。
名创优品集团董事会主席兼首席执行官叶国富认为,婚育是家事,也是国事,生活活力与消费活力、社会活力正向关联。秉持着 “为开心而生”的初心,名创优品正持续完善员工婚育保障体系,用实实在在的支持为员工卸下婚育顾虑。让大家能带着稳稳的幸福规划人生,既有勇气追逐心中热爱,更有底气拥抱生活里的每一份小确幸。这份对人才的暖心守护,不仅能让更多人轻松享受美好生活,更能为市场注入温暖活力,共筑充满欢声笑语的活力社会。
海量资讯、精准解读,尽在新浪财经APP
责任编辑:何俊熹 炒股配资网站来
金元速配提示:文章来自网络,不代表本站观点。